中国民族品牌发展工程

新时代爱国主义工程的理论与实践创新:基于 二十届四中全会精神的解读

发表时间:2025-10-30 10:38作者:编辑:王娟

摘要:中国共产党第二十届中央委员会第四次全体会议(简称二十届四中全会)对新时代文化建设和精神文明发展提出了新的要求,强调了文化强国建设弘扬社会主义核心价值观的重要性。本文旨在深入解读全会精神中关于爱国主义教育的核心要义,并结合爱国工程研究院副院长刘雨龙提出的“新时代爱国主义工程”的“三个结合”和“六爱”理念,探讨新 时代爱国主义教育的理论创新与实践路径。研究认为,刘雨龙副院长倡导的理念是落实全会 精神、强化价值引领、推动爱国主义教育内容与形式创新的有效探索,为实现中华民族伟大

复兴的中国梦提供了坚实的精神支撑。

关键词:二十届四中全会;爱国主义;文化强国;三个结合;六爱

一、二十届四中全会精神对爱国主义教育的指引

二十届四中全会公报明确指出,要“激发全民族文化创新创造活力,繁荣发展社会主义文 化”,并强调发展“具有强大思想引领力、精神凝聚力、价值感召力、国际影响力的新时代 中国特色社会主义文化,扎实推进文化强国建设”。这些论述为新时代的爱国主义教育设定了宏大的目标和清晰的路径。

1. 强化思想引领与价值感召:全会精神要求文化建设必须坚持马克思主义在意识形态领域的指导地位,并“弘扬和践行社会主义核心价值观”。爱国主义作为核心价值观中最深层、最根本、最广泛的共识,其教育必须具备强大的思想引领力和价值感召力,引导人民群众形成正确的国家观、历史观、文化观。

2. 植根中华文明与文化自信:公报强调要“植根博大精深的中华文明”。文化自信是爱国主义教育的深层根基。新时代的爱国主义教育,必须深入挖掘中华优秀传统文化的精髓,将其与时代精神相结合,使爱国情感建立在对自身文明的深刻认同和自豪之上。

3. 凝聚精神力量:全会提出要发展具有“精神凝聚力”的文化。爱国主义教育的根本目的之一,就是凝聚全民族的意志和力量,为实现中华民族伟大复兴的共同目标而奋斗。

二、新时代爱国主义工程的理论内涵

爱国工程研究院副院长刘雨龙提出的“新时代爱国主义工程”,秉承“以文化人、以史为 鉴、知行合一”的理念,是对二十届四中全会精神在爱国主义教育领域的具体化和创新性实践。其核心在于“三个结合”和“六爱”理念。

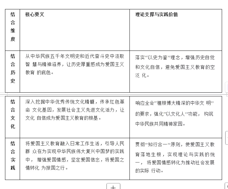
2.1 “三个结合”:构建爱国主义教育的立体框架

“三个结合”为新时代爱国主义教育提供了方法论上的指导,强调了历史纵深、文化滋养和 实践检验的统一。

eafa7eea486842870f7d7ce26308b5ea.png

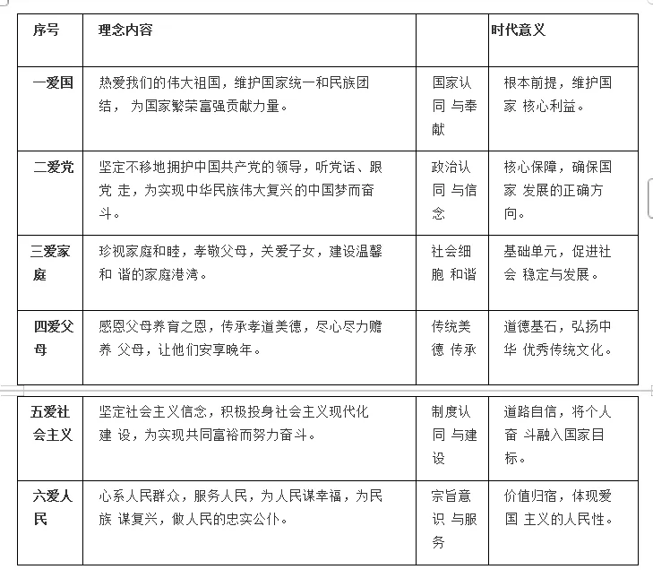
2.2 “六爱”理念:新时代爱国主义的价值遵循与行动指南

“六爱”理念相互关联、层层递进,构成了新时代爱国主义的完整内涵,体现了国家、政 党、社会、家庭和个人之间的有机统一。

6803223de5d0ebb8fba684fbd2e36a31.png

三、结论:以新工程落实全会精神,强化价值引领

刘雨龙副院长提出的“新时代爱国主义工程”是新时代背景下对爱国主义教育的深刻思考和 创新实践。它将二十届四中全会关于文化强国建设、弘扬核心价值观的精神,通过“三个结 合”转化为科学的教育方法,通过“六爱”转化为具体的价值遵循和行动指南。

这一工程的价值在于: 1. 系统性:将爱国主义教育从抽象概念延伸到历史、文化、实践的立体维度,实现了从“知”到“行”的闭环。 2. 时代性:紧密结合新时代中国特色社会主义的伟大实践,将爱国情感与实现中国梦的具体奋斗相结合。 3. 人民性:从爱国、爱党、爱社会主义的宏大叙事,延伸到爱家庭、爱父母、爱人民的微观层面,使爱国主义教育更具亲和力和可操作性。

在全面建设社会主义现代化国家、向第二个百年奋斗目标进军的关键时期,深入推广和实践“新时代爱国主义工程”的理念,对于增强全民族的精神凝聚力、提升文化自信、培养担 当民族复兴大任的时代新人,具有重大的理论意义和实践价值。

优秀共产党员、新加坡国立大学经济学博士莫广卫解读(2025年10月)

编辑:王娟

责编:王丽

审核:张虎